
Title: Overcoming Radiotherapy Resistance in Chordoma through the Synergistic Action of Selenium-Containing Nanoparticles and THZ1
Lianxue Zhang, Yun Teng, Hai Yang, Jianxiang Huang, Zhaoqi Shi, Cenhao Wu, Zaixing Yang, Liquan Huang, Jun Zou, Ruhong Zhou
Abstract
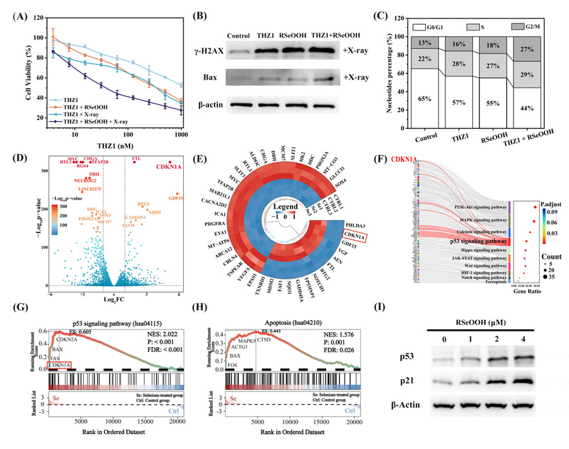
Chordoma presents a formidable therapeutic challenge due to its distinct anatomical location, thus complicating its complete surgical resection coupled with marked resistance to both radiotherapy and chemotherapy. Currently, effective systemic therapies remain unavailable, contributing to a poor prognosis for patients. To address this critical unmet need, we have developed a targeted drug delivery system tailored to the tumor biology of chordoma. This system encapsulates the CDK7 inhibitor THZ1 within nanoparticles featuring diselenide bonds as dual-responsive release triggers. Upon exposure to low-dose X-ray irradiation (e.g., 2 Gy) and to the elevated reactive oxygen species (ROS) level in the tumor microenvironment, these diselenide bonds are cleaved and transformed into selenic acid (RSeOOH), which subsequently initiates rapid carrier disassembly and drug release. The synergy between RSeOOH and THZ1 enhances radiotherapy efficacy by modulating p53 signaling, inducing apoptosis, and promoting G2/M phase cell cycle arrest in U-CH1 cells, thereby overcoming the radiotherapy resistance commonly seen in chordoma. To further improve tumor-specificity, we functionalize the carrier with the EGFR-targeting GE11 peptide, which drives selective drug accumulation at tumor sites. In murine models, this delivery system has demonstrated substantial efficacy in combination with radiochemotherapy and yet produces minimal toxicity. Molecular dynamics simulations have further elucidated carrier self-assembly mechanisms, guiding the rational design of this nanoplatform.
Link: https://pubs.acs.org/doi/10.1021/acsnano.5c04533



